欢迎来到迈杰转化医学官网!

迈杰转化医学

迈杰转化医学

服务热线400-007-1121服务热线

迈杰转化医学推动中国精准医疗健康发展

杰论 | 流式细胞术在细胞因子检测中的应用

返回列表 来源: 发布日期: 2024.12.12

一、前言

 

细胞因子(cytokine)是一类能在细胞间传递信息,具有免疫调节和效应功能的低分子量蛋白质或小分子多肽,其在体内含量甚微,因其是免疫原、丝裂原或其他刺激剂,可诱导多种细胞产生低分子量的可溶性蛋白(多肽),具有调节固有免疫和适应性免疫,促进血细胞生成和生长、调节免疫应答、肿瘤消长以及损伤组织修复等功能。细胞因子可分为白细胞介素(interleukin, IL)、干扰素(interferon, IFN)、肿瘤坏死因子(tumornecrosis factor,TNF)、集落刺激因子(colony stimulating factor, CSF)、生长因子、趋化性细胞因子等。


resource/images/7a91275b79764527b7224bdf340208e7_12.jpg

图1:细胞因子功能表达&靶细胞


细胞因子风暴(Cytokine release syndrome, CRS),是一种全身性炎症反应,可由感染和某些药物等多种因素引发,表现为大量促炎症的细胞因子水平急剧升高。CRS是一种免疫系统的超敏性激活。由多种细胞参与并以释放大量细胞因子为标志。


基于免疫细胞所分泌的细胞因子检测是判断机体免疫功能的一个重要指标,因而具有重要的临床价值、包括针对许多疾病的诊断、病程观察、疗效判断及细胞因子治疗监测等。但是,由于细胞因子在体内的含量甚微,给细胞因子的检测带来困难,要同时测定多种细胞因子对标本的要求更高,还需要复杂的仪器设备才能定量。细胞因子检测技术包括免疫学方法、流式细胞技术、分子生物学及蛋白组学技术。

目前细胞因子的主要检测方法包括:

1、基于免疫学常用的细胞因子检测方法

  • Western Blot法

  • 酶联免疫吸附测定法(ELISA)

  • 酶联免疫斑点技术(ELISpot)

  • 超敏电化学发光技术(MSD)

  • Luminex液相芯片检测技

  • Olink技术

  • Simoa 技术(Simoa

2、基于生物学的细胞因子检测方法

  • 反转录·聚合酶链反应(RT-PCR)

  • Cytometric Bead Array CBA)系统


二、
CBA多因子检测细胞因子方法原理
Cytometric Bead Array简称 CBA,那么什么是 CBA 呢? CBA ,即微量样本多指标流式蛋白定量技术是一个基于流式细胞检测系统的多重蛋白定量检测方法,它能够同时对单个样品中的多个指标进行检测。

利用流式细胞仪可对荧光信号进行级数放大的特性,将受检的可溶性因子附着于一些具有近似细胞直径的微粒上,即可对受检样品中的各种可溶性因子进行检测。CBA的基本原理近似于ELISA的检测,即利用微小、分散的颗粒捕获液体待测物,并利用流式细胞仪检测类似“三明治”的颗粒-待测物复合体所散发的荧光,从而测定待测物的数量。


每个CBA微球大小一致,具有特定的荧光强度,包被有适用于特定分析(如其它抗体或者可溶性蛋白)的特异性捕获抗体(Capture Antibody),提供了类似ELISA孔板的捕获表面。当微球和待测样品溶液混合后,微球上的特异性抗体就与样品(血清、血浆或者细胞培养液)中相应的抗原或者蛋白结合,然后加入荧光标记的检测抗体,就会形成“三明治”夹心复合物。最后通过流式细胞仪对特异性目的蛋白进行检测。CBA的每种微球携带有不同强度的红色荧光,在流式细胞仪的FL3通道通过检测微球荧光强度的差异对目的蛋白定性;检测抗体带有PE荧光素标记,在流式细胞仪的FL2通道检测,通过检测抗体的PE荧光强度定量目的蛋白。


resource/images/7a91275b79764527b7224bdf340208e7_14.jpg

图2:CBA技术原理


resource/images/7a91275b79764527b7224bdf340208e7_16.jpg

图3:CBA检测流程


三、
细胞因子微球检测技术(CBA)优势
CBA系统中每一个微球都能够提供一个和特定蛋白结合的表面,因此, 每个微球就相当于一个单独的、包被好的ELISA 板; 相对于传统的 ELISA 技术 , 荧光信号显色的灵敏度比一般化学发光的灵敏度高,加上利用流式细胞仪对于荧光信号的高敏感性及放大作用,使用这种技术检测未知样品中的指标所需要的样品浓度更低,实验时间更短; 另外,常规的 ELISA 操作,每次只能对一个样本中的一个指标进行检测,各检测子标间的操作需分开进行,往往造成珍贵样本的耗费。 CBA 是集 ELISA 和细胞流式技术优点为一身的液相蛋白检测技术。 CBA 的每一种微球提供一种蛋白的捕获表面,捕获微球与待测样品后,呈悬浮态,与 ELISA 相比,能更有效地捕获被分析物; CBA 具有 FCM 的宽范围荧光检测特点,对样本需求量更少,检测更快速、 更准确。

CBA主要的技术特点:

resource/images/7a91275b79764527b7224bdf340208e7_18.jpg

  • 轻松实现多重检测,最多可同时对一个样本中的75个目的蛋白进行精确定量。

  • 样本需要量小。仅需要50μL溶液就可进行一次检测。

  • 检测范围宽,灵敏度高。分析灵敏度高达2.8pg/mL。检测范围达0-5000pg/ml。

  • 所有分析只需一组标准曲线。

  • 无酶-底物背景干扰。根据抗体的荧光强度对目的蛋白定量,排除了ELISA反应中酶联放大产生的假阳性。

  • 操作方便,节省时间。

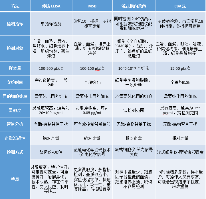
resource/images/7a91275b79764527b7224bdf340208e7_20.jpg

表1:四种细胞因子检测方法比较


四、流式CBA检测的应用前景

细胞因子的研究渊源始于50年代的干扰素研究和60年代的集落刺激因子研究,由于基因工程技术的迅速发展,使细胞因子研究发生了突破性的进展。在80--90年代相继克隆出一大批细胞因子,细胞因子的化学本质是多肽,多数由100个左右氨基酸组成。从信息传递的角度,细胞因子是生物体内一类重要的第一信使分子,是细胞内基因表达的产物。最近几年,基因重组的细胞因子作为一种新型的生物应答调节剂在临床应用上取得了令人瞩目的成就。例如,最早用于临床的干扰素α在治疗 白血病和病毒感染中收到显著疗效。中国的干扰素a1在1991年通过新药审评,已得到较为广泛的应用。在国际上已批准生产的细胞因子药物还包括EPO、干扰素γ、GM-CSF、G-CSF、IL-2等。由于细胞因子为人体自身成分,通过调节机体生理过程和提高免疫力来治疗疾病,在低剂量即可发挥作用,因而疗效显著,副作用小是一种全新的生物疗法,将会很快获得突飞猛进的发展。


细胞因子检测可应用多个领域:

  • 肿瘤研究及肿瘤疾病的辅助诊断、疗效和预后监测

  • 干细胞研究和干细胞治疗监测

  • 免疫学研究和免疫疾病的辅助诊断和监控

  • 感染疾病的研究及辅助诊断和疗效评价

  •  免疫功能监测

  • 药效评价,药物研发、疫苗研究

  •  细胞信号传导中磷酸化蛋白、凋亡相关蛋白定量分析等


研究细胞因子为临床上疾病的预防、诊断、机理研究以及治疗等奠定了良好的基础,应用前景非常广泛。近年来,细胞因子的研究日益深入,在机体不同的发育阶段,细胞因子有不同的表达。 许多疾病的发生、发展都有细胞因子的参与,如自身免疫性疾病等。其中,冠状病毒的致病性是由细胞因子风暴产生的。 基于此,研究和掌握细胞因子的功能,揭示其致病机制,以期为临床治疗提供新的途径。


参考文献

[1]  陆辉. 细胞因子研究进展 [J] . 中国临床实用医学, 2021, 12(5) : 1-2.

[2] 赵武述. 细胞因子的测定. 中华检验医学杂志,2000,23(04):247-248.

[3] 陈受霓. 细胞因子用作治疗药物. 国外医学(预防、诊断、治疗用生物制品分册),2003,26(03):117-121.

[4] ZHANG Hehui. LIU Yanquan, XU Qinglin. Research progress of cytokine storm in sepsis.

[5] Gupta KK , Khan MA , Singh SK . Constitutive inflammatory cytokine storm: a major threat to human health[J]. J Interferon Cytokine Res, 2020,40(1):19-23

[6] Liu C , Chu D , Kalantar-Zadeh K ,et al. Cytokines: from clinical significance to quantification[J]. Adv Sci (Weinh), 2021,8(15):e2004433.

[7] Glenn Dranoff, Cytokines in cancer pathogenesis and cancer therapy. Nature Reviews Cancer, 2004.

[8] Propper DJ, Balkwill FR. Harnessing cytokines and chemokines for cancer therapy. Nature Reviews Clinical Oncology. 2022


咨询热线

400-007-1121